a) Sơ đồ quy trình:

b) Trình tự thực hiện:
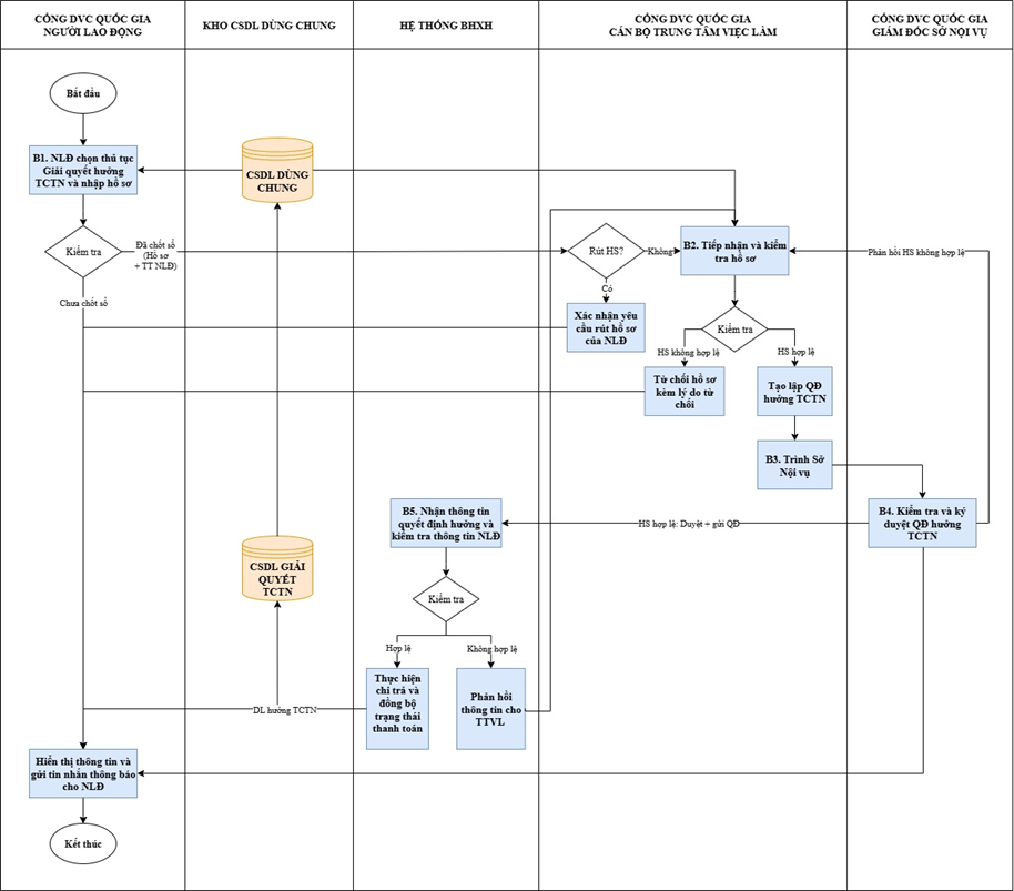
Bước 1: Người lao động đăng nhập vào Cổng Dịch vụ công quốc gia thông qua tài khoản định danh điện tử VNeID và thực hiện:
- Tìm kiếm và chọn nộp dịch vụ công: Giải quyết hưởng trợ cấp thất nghiệp.
- Nhập thông tin Tờ khai điện tử đề nghị hưởng trợ cấp thất nghiệp (Mẫu số 01).
- Bản chụp bản chính hoặc bản chụp bản sao có chứng thực hoặc bản điện tử của một trong các giấy tờ xác nhận về việc chấm dứt hợp đồng lao động hoặc hợp đồng làm việc.
Sau đó chọn Nộp hồ sơ.
Lưu ý:
- Trong thời hạn 15 ngày làm việc kể từ ngày nộp hồ sơ đề nghị hưởng trợ cấp thất nghiệp nếu người lao động không có nhu cầu hưởng trợ cấp thất nghiệp thì người lao động nhập Tờ khai điện tử đề nghị không hưởng trợ cấp thất nghiệp theo Mẫu số 02 và thực hiện thao tác Rút hồ sơ trên Cổng Dịch vụ công quốc gia.
- Khi người lao động chọn nộp hồ sơ, hệ thống sẽ tự động điền các thông tin từ cơ sở dữ liệu (CSDL) dùng chung, trong đó bao gồm dữ liệu bảo hiểm xã hội. Hệ thống cho phép người lao động có thể tự kiểm tra thông tin trước khi chọn Nộp hồ sơ:
+ Trường hợp dữ liệu bảo hiểm xã hội (BHXH) trên Cổng Dịch vụ công quốc gia của người lao động chưa đầy đủ, đúng so với sổ Bảo hiểm xã hội, người lao động thực hiện chức năng gửi Phản ánh kiến nghị hoặc liên hệ tới Cơ quan BHXH nơi người lao động tham gia đóng BHXH để điều chỉnh lại thông tin.
+ Trường hợp không có dữ liệu BHXH trên Cổng Dịch vụ công quốc gia, người lao động vui lòng nộp hồ sơ trực tiếp tại Trung tâm Dịch vụ việc làm. Trung tâm Dịch vụ việc làm tiếp nhận và xử lý hồ sơ bằng phần mềm bảo hiểm thất nghiệp.
Bước 2: Cổng Dịch vụ công quốc gia chuyển hồ sơ sang Trung tâm Dịch vụ việc làm để tiếp nhận, kiểm tra hồ sơ. Trong thời hạn 20 ngày làm việc kể từ ngày nhận đủ hồ sơ theo quy định, Trung tâm Dịch vụ việc làm có trách nhiệm xem xét, trình Giám đốc Sở Nội vụ quyết định về việc hưởng trợ cấp thất nghiệp của người lao động.
Trường hợp hồ sơ không hợp lệ, Trung tâm Dịch vụ việc làm cập nhật thông tin yêu cầu bổ sung, hoàn thiện hồ sơ theo Mẫu số 03 hoặc từ chối hồ sơ theo Mẫu số 04 trên Cổng Dịch vụ công quốc gia hoặc thông báo lý do người lao động không được hưởng trợ cấp thất nghiệp theo Mẫu số 05. Thông báo sẽ được hiển thị cho người lao động (trên Cổng và gửi SMS).
Trường hợp hồ sơ hợp lệ, Trung tâm Dịch vụ việc làm tạo lập quyết định hưởng trợ cấp thất nghiệp cho người lao động (Mẫu số 06). Thông báo sẽ được hiển thị cho người lao động (trên Cổng và gửi SMS).
Bước 3: Trung tâm Dịch vụ việc làm trình Giám đốc Sở Nội vụ xem xét, ban hành Quyết định hưởng trợ cấp thất nghiệp của người lao động.
Bước 4: Sau khi nhận được dự thảo quyết định do Trung tâm Dịch vụ việc làm chuyển đến, Giám đốc Sở Nội vụ kiểm tra hồ sơ:
- Trường hợp hồ sơ không hợp lệ, Giám đốc Sở Nội vụ phản hồi để Trung tâm Dịch vụ việc làm kiểm tra lại.
- Trường hợp hồ sơ hợp lệ, Giám đốc Sở Nội vụ duyệt ký quyết định hưởng trợ cấp thất nghiệp của người lao động, Cổng Dịch vụ công quốc gia gửi Quyết định hưởng trợ cấp thất nghiệp: 01 bản cho cơ quan BHXH để thực hiện thủ tục chi trả và cấp thẻ bảo hiểm y tế cho người lao động, 01 bản cho người lao động. Cổng Dịch vụ công quốc gia gửi thông báo đến người lao động về quyết định hưởng trợ cấp thất nghiệp kèm theo phụ lục thông tin về việc thông báo tìm kiếm việc làm hằng tháng.
Bước 5: Cơ quan BHXH nhận Quyết định về việc hưởng trợ cấp thất nghiệp do Cổng Dịch vụ công quốc gia gửi đến và kiểm tra thông tin.
- Trường hợp thông tin không hợp lệ, cơ quan BHXH phản hồi ngay bằng các hình thức bên ngoài hệ thống cho Trung tâm Dịch vụ việc làm để kiểm tra lại.
- Trường hợp thông tin hợp lệ, trong thời hạn 05 ngày làm việc kể từ ngày nhận được Quyết định hưởng trợ cấp thất nghiệp, cơ quan BHXH thực hiện chi trả bằng hình thức trực tiếp hoặc trực tuyến cho người lao động thông qua tài khoản ngân hàng người lao động đã nhập thông tin. Kết quả thanh toán thành công thì cơ quan BHXH sẽ gửi lại thông tin thanh toán (Số tiền, thời gian, trạng thái, ...) về hệ thống Cổng Dịch vụ công quốc gia để theo dõi và giám sát.
c) Cách thức thực hiện: trực tuyến.
d) Thành phần hồ sơ:
- Tờ khai điện tử đề nghị hưởng trợ cấp thất nghiệp theo Mẫu số 01 ban hành kèm theo Quyết định này.
Trường hợp người lao động không có nhu cầu hưởng trợ cấp thất nghiệp thì nhập thông tin Tờ khai điện tử đề nghị không hưởng trợ cấp thất nghiệp theo Mẫu số 02 ban hành kèm theo Quyết định này.
- Bản chụp bản chính hoặc bản chụp bản sao có chứng thực hoặc bản điện tử của một trong các giấy tờ sau đây xác nhận về việc chấm dứt hợp đồng lao động hoặc hợp đồng làm việc:
+ Hợp đồng lao động hoặc hợp đồng làm việc đã hết hạn hoặc đã hoàn thành công việc theo hợp đồng lao động;
+ Quyết định thôi việc;
+ Quyết định sa thải;
+ Quyết định kỷ luật buộc thôi việc;
+ Thông báo hoặc thỏa thuận chấm dứt hợp đồng lao động hoặc hợp đồng làm việc;
+ Xác nhận của người sử dụng lao động trong đó có nội dung cụ thể về thông tin của người lao động; loại hợp đồng lao động đã ký; lý do, thời điểm chấm dứt hợp đồng lao động đối với người lao động;
+ Xác nhận của cơ quan nhà nước có thẩm quyền về việc doanh nghiệp hoặc hợp tác xã giải thể, phá sản hoặc quyết định bãi nhiệm, miễn nhiệm, cách chức đối với các chức danh được bổ nhiệm trong trường hợp người lao động là người quản lý doanh nghiệp, quản lý hợp tác xã;
+ Trường hợp người lao động không có các giấy tờ xác nhận về việc chấm dứt hợp đồng lao động do đơn vị sử dụng lao động không có người đại diện theo pháp luật và người được người đại diện theo pháp luật ủy quyền thì thực hiện theo quy trình quy trình sau:
Người lao động tại đơn vị sử dụng lao động không có người đại diện theo pháp luật và người được người đại diện theo pháp luật ủy quyền có nhu cầu chấm dứt hợp đồng lao động để hưởng các chế độ bảo hiểm thất nghiệp thì người lao động đề nghị Sở Nội vụ hoặc Bảo hiểm xã hội cấp tỉnh thực hiện các thủ tục để xác nhận việc chấm dứt hợp đồng lao động hoặc hợp đồng làm việc.
Sở Nội vụ hoặc Bảo hiểm xã hội cấp tỉnh gửi văn bản yêu cầu Sở Kế hoạch và Đầu tư (nay là Sở Tài chính) xác nhận đơn vị sử dụng lao động không có người đại diện theo pháp luật hoặc không có người được người đại diện theo pháp luật ủy quyền.
Sở Kế hoạch và Đầu tư (nay là Sở Tài chính) có trách nhiệm phối hợp với cơ quan thuế, cơ quan công an, chính quyền địa phương nơi đơn vị sử dụng lao động đặt trụ sở chính thực hiện xác minh nội dung đơn vị sử dụng lao động không có người đại diện theo pháp luật hoặc không có người được người đại diện theo pháp luật ủy quyền.
Sở Kế hoạch và Đầu tư (nay là Sở Tài chính) gửi văn bản trả lời cho Sở Nội vụ và Bảo hiểm xã hội cấp tỉnh về nội dung đơn vị sử dụng lao động không có người đại diện theo pháp luật hoặc không có người được người đại diện theo pháp luật ủy quyền trong thời hạn 10 ngày làm việc kể từ ngày nhận được văn bản yêu cầu xác nhận của Sở Nội vụ hoặc Bảo hiểm xã hội cấp tỉnh.
+ Giấy tờ xác nhận về việc chấm dứt hợp đồng lao động theo mùa vụ hoặc theo một công việc nhất định có thời hạn từ đủ 03 tháng đến dưới 12 tháng là bản chính hoặc bản sao có chứng thực hoặc bản sao kèm theo bản chính để đối chiếu của hợp đồng đó đối với trường hợp người lao động tham gia bảo hiểm thất nghiệp khi làm việc theo hợp đồng lao động theo mùa vụ hoặc theo một công việc nhất định có thời hạn từ đủ 03 tháng đến dưới 12 tháng.
đ) Số lượng hồ sơ: 01 bộ hồ sơ.
e) Thời hạn giải quyết:
- Trường hợp hồ sơ đủ điều kiện: Thời hạn 20 ngày làm việc kể từ ngày người lao động nộp đủ hồ sơ theo quy định;
- Trường hợp người lao động không đến nhận tiền trợ cấp thất nghiệp và không thông báo bằng văn bản với cơ quan bảo hiểm xã hội sau thời hạn 03 tháng kể từ ngày người lao động hết thời hạn hưởng theo quyết định hưởng trợ cấp thất nghiệp: trong thời hạn 07 ngày làm việc sau thời hạn nêu trên, cơ quan bảo hiểm xã hội thông báo với Trung tâm Dịch vụ việc làm về việc người lao động không đến nhận tiền trợ cấp thất nghiệp; trong thời hạn 10 ngày làm việc kể từ ngày nhận được thông báo thì Trung tâm Dịch vụ việc làm trình ký quyết định về việc bảo lưu thời gian đóng bảo hiểm thất nghiệp cho người lao động.
g) Đối tượng thực hiện thủ tục hành chính: Người thất nghiệp có nhu cầu hưởng trợ cấp thất nghiệp.
h) Cơ quan thực hiện thủ tục hành chính:
- Cơ quan có thẩm quyền quyết định theo quy định: Giám đốc Sở Nội vụ tỉnh, thành phố trực thuộc trung ương.
- Cơ quan trực tiếp thực hiện thủ tục hành chính: Trung tâm Dịch vụ việc làm trực thuộc Sở Nội vụ tỉnh, thành phố trực thuộc trung ương, Bảo hiểm xã hội tỉnh, thành phố trực thuộc trung ương.
i) Kết quả thực hiện thủ tục hành chính: Quyết định về việc hưởng trợ cấp thất nghiệp/Quyết định về việc hủy quyết định hưởng trợ cấp thất nghiệp/Quyết định về việc bảo lưu thời gian đóng bảo hiểm thất nghiệp.
k) Lệ phí: Không.
l) Tên mẫu đơn, mẫu tờ khai:
- Tờ khai điện tử đề nghị hưởng trợ cấp thất nghiệp (Mẫu số 01 ban hành kèm theo Quyết định này).
- Tờ khai điện tử đề nghị không hưởng trợ cấp thất nghiệp (Mẫu số 02 ban hành kèm theo Quyết định này).
m) Yêu cầu, điều kiện thực hiện thủ tục hành chính:
- Người lao động đang đóng bảo hiểm thất nghiệp khi làm việc theo hợp đồng lao động hoặc hợp đồng làm việc như sau:
+ Hợp đồng lao động hoặc hợp đồng làm việc không xác định thời hạn;
+ Hợp đồng lao động hoặc hợp đồng làm việc xác định thời hạn;
+ Hợp đồng lao động theo mùa vụ hoặc theo một công việc nhất định có thời hạn từ đủ 03 tháng đến dưới 12 tháng.
Trong trường hợp người lao động giao kết và đang thực hiện nhiều hợp đồng lao động quy định như trên thì người lao động và người sử dụng lao động của hợp đồng lao động giao kết đầu tiên có trách nhiệm tham gia bảo hiểm thất nghiệp.
- Chấm dứt hợp đồng lao động hoặc hợp đồng làm việc, trừ các trường hợp sau đây:
+ Người lao động đơn phương chấm dứt hợp đồng lao động, hợp đồng làm việc trái pháp luật;
+ Hưởng lương hưu, trợ cấp mất sức lao động hằng tháng.
- Đã đóng bảo hiểm thất nghiệp từ đủ 12 tháng trở lên trong thời gian 24 tháng trước khi chấm dứt hợp đồng lao động hoặc hợp đồng làm việc đối với trường hợp quy định tại điểm a và điểm b khoản 1 Điều 43 của Luật Việc làm; đã đóng bảo hiểm thất nghiệp từ đủ 12 tháng trở lên trong thời gian 36 tháng trước khi chấm dứt hợp đồng lao động đối với trường hợp quy định tại điểm c khoản 1 Điều 43 của Luật Việc làm.
n) Căn cứ pháp lý của thủ tục hành chính:
- Luật Việc làm ngày 16 tháng 11 năm 2013;
- Nghị quyết số 190/2025/QH15 ngày 19 tháng 02 năm 2025 của Quốc hội quy định về xử lý một số vấn đề liên quan đến sắp xếp tổ chức bộ máy nhà nước
- Nghị định số 25/2025/NĐ-CP ngày 21 tháng 02 năm 2025 của Chính phủ quy định chức năng, nhiệm vụ, quyền hạn và cơ cấu tổ chức của Bộ Nội vụ
- Nghị định số 45/2025/NĐ-CP ngày 28 tháng 02 năm 2025 của Chính phủ quy định tổ chức các cơ quan chuyên môn thuộc Ủy ban nhân dân tỉnh, thành phố trực thuộc Trung ương và Ủy ban nhân dân huyện, quận, thị xã, thành phố thuộc tỉnh, thành phố thuộc thành phố trực thuộc trung ương.
- Nghị định số 28/2015/NĐ-CP ngày 12 tháng 3 năm 2015 của Chính phủ quy định chi tiết thi hành một số điều của Luật Việc làm về bảo hiểm thất nghiệp;
- Nghị định số 61/2020/NĐ-CP ngày 29 tháng 5 năm 2020 của Chính phủ sửa đổi, bổ sung một số điều của Nghị định số 28/2015/NĐ-CP ngày 12 tháng 3 năm 2015 của Chính phủ quy định chi tiết thi hành một số điều của Luật Việc làm về bảo hiểm thất nghiệp
- Thông tư số 28/2015/TT-BLĐTBXH ngày 31 tháng 7 năm 2015 của Bộ Lao động - Thương binh và Xã hội hướng dẫn thực hiện Điều 52 của Luật Việc làm và một số điều của Nghị định số 28/2015/NĐ-CP ngày 12 tháng 3 năm 2015.
- Thông tư số 15/2023/TT-BLĐTBXH ngày 29 tháng 12 năm 2023 của Bộ Lao động - Thương binh và Xã hội sửa đổi, bổ sung Thông tư số 28/2015/TT-BLĐTBXH ngày 31 tháng 7 năm 2015.
Phiên giao dịch việc làm lần thứ 24 năm 2025 phỏng vấn trực tiếp ngày 12/12/2025
KẾT QUẢ TỔ CHỨC PHIÊN GIAO DỊCH VIỆC LÀM NGÀY 28/11/2025